天地论坛nztd论坛官网入口
×
在線留言
提交留言
說話
簡體中文
English
切換桌面凱立德導航
網站首頁
走進中勘
產物中間
案例展現
消息中間
接洽咱們
行業靜態
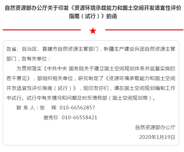
雙評估!天然資本部宣布《資本情況承載才能和河山空間開辟適合性評估指南(試行)》
消息靜態
以后位置:
首頁
>
消息靜態
雙評估!天然資本部宣布《資本情況承載才能和河山空間開辟適合性評估指南(試行)》
發布的時候:2021-01-21 小編:中勘服務器 拜候量:6378
關頭詞:
熱點消息
山東提早逾額實現“十四五”找...
河南纏繞膠東金礦石、魯西鋁礦等關鍵點省份,創立22個計策性礦業開采勘...
2026-07-30
天地論壇nztd論壇官網入口:中國科研團隊發明新稀土礦物“...
天河鄂博礦是天下游戲最明顯的稀土金屬礦床,也是中國人粘土礦物資源寶庫,此之前已...
2026-07-23
新礦法解讀:成立健全地質查詢拜訪...
明確水文地質查到走訪在礦產資源資產投資勘查、采掘和擋拆中的地點和作用依據新礦...
2026-07-22
天然資本部召開礦產資本辦理暨...
三月14日,非天然資產投資部舉辦礦產資源資產投資處理暨新每輪找礦沖開計策行...
2025-03-15
天地論壇nztd論壇官網入口:天然資本部:將周全啟動實行新...
10月11日昨晚我們這邊的,在國務院文件最新消息會議室室來的“權貴巨子一些話殘局”系...
2024-07-12